Mittlerweile haben wir das System der Corona-Hilfe Leipzig so weiterentwickelt, dass möglichst viele Arbeitsschritte automatisiert ablaufen und uns dadurch mehr Zeit für Gespräche und Spezialfälle zur Verfügung steht.
Gerne stellen wir das System - basierend auf dem OpenSource System CiviCRM - auch anderen Gemeinwohlorganisationen bundesweit zur Verfügung, damit auch diese Hilfesuchende und Unterstützer:innen schnell wohnortnah zusammenführen können.
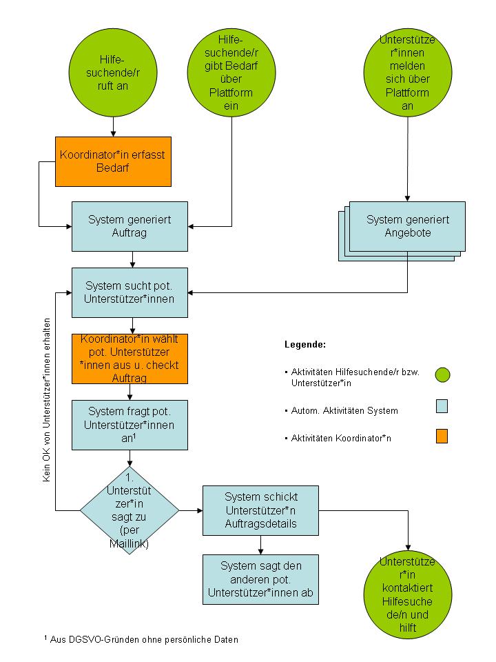
Hier ein Überblick unseres Arbeitsablaufes/Workflows:

Ergänzung (noch nicht im Ablauf enthalten): 5 Tage nach Eingang einer Anfrage senden wir Hilfesuchenden und Unterstützer:innen automatisiert eine Mail mit der Frage, ob alles gut geklappt hat.
Hilfsangebote von anderen Organisationen:
- Team Sachsen - Koordinierungsstelle sächsischer Hilfsorganisationen
- Gemeinschaft.Online
- nebenan.de sowie unter der kostenfreien Rufnummer 0800-8665544